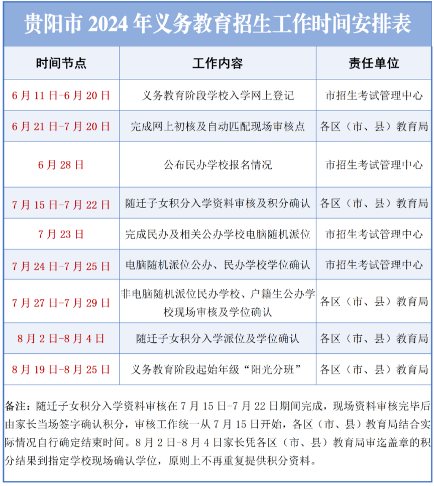
注意!贵阳市2024年义务教育招生工作时间节点请关注
6月11日
贵阳市2024年义务教育
入学网上登记报名正式开始
那么接下来
多久进行现场审核
多久公布民办学校报名情况
多久进行电脑随机派位
……
这些时间节点请记好


来源:贵阳市教育融媒体中心
话题:
No Tag 本文采用 知识共享署名-相同方式共享 4.0 国际许可协议 进行许可
本文由「
黔新网 」 原创或整理后发布,欢迎分享和转发。
原文地址:
https://www.qianxinnet.com/kejijiaoyu/60857.html 发布于
2024年6月12日