贵阳最新学区划片方案出炉,天曜划入中海学校、建发央著划片白云区第十四中学
近日,贵阳贵安2023年贵阳市各区(市、县)义务教育招生入学、划片方案公布。
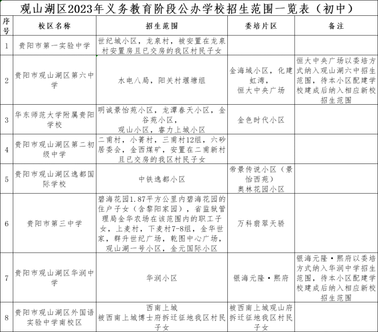
本次方案主要值得关注的有,观山湖区龙湖天曜小区义务教育,以委培的方式纳入观山湖第十三中学的招生范围,即中海内部配建的学校。
另外是在白云区公布的划片方案中,建发央著项目小学没有看到具体划片,但中学被划入白云区第十四中学,并非是中天中小学,不过,这也不奇怪,毕竟中天中小学还在规建中。
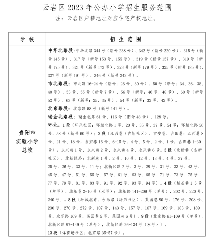
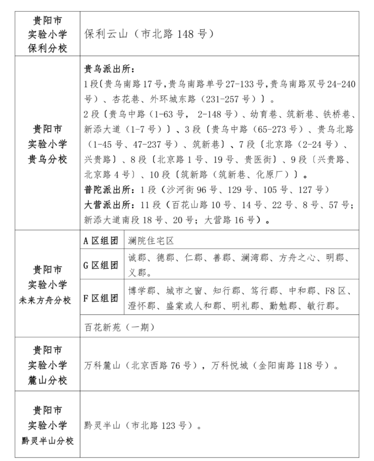
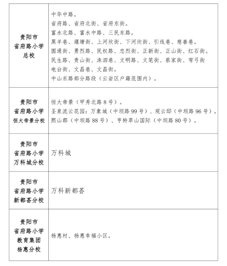
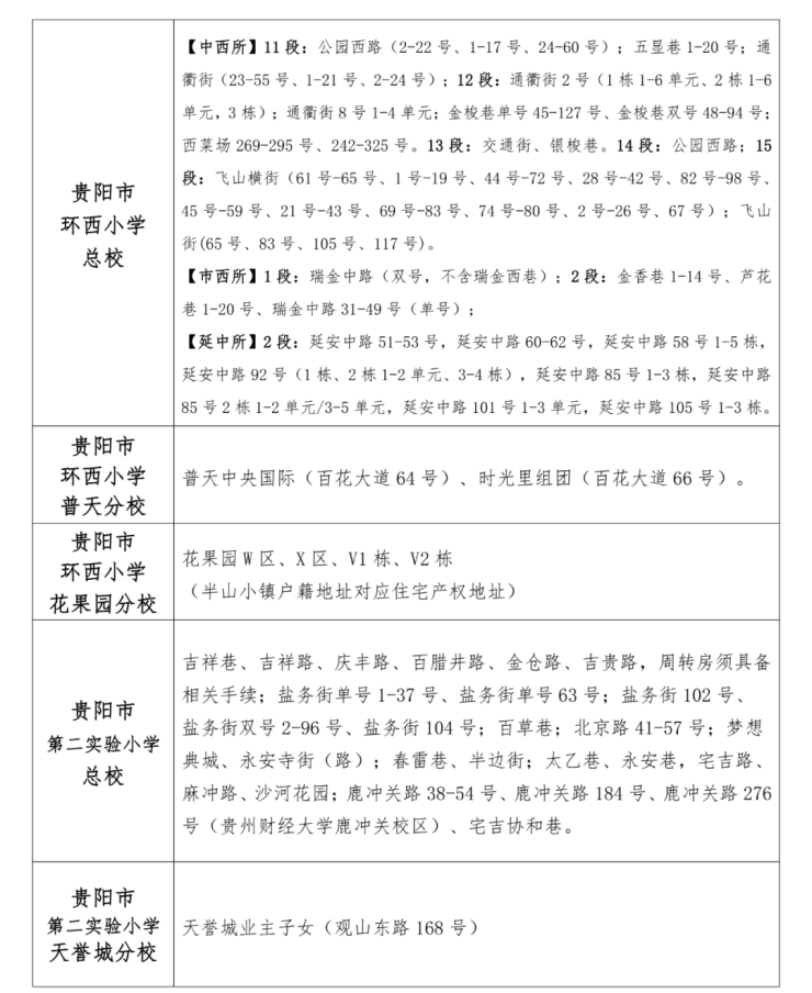
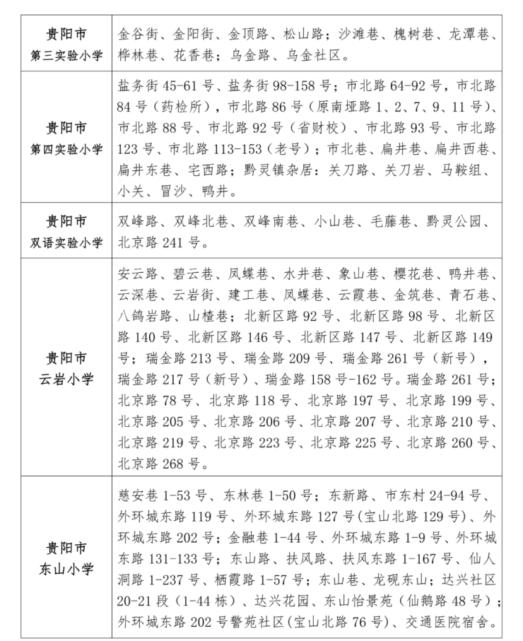
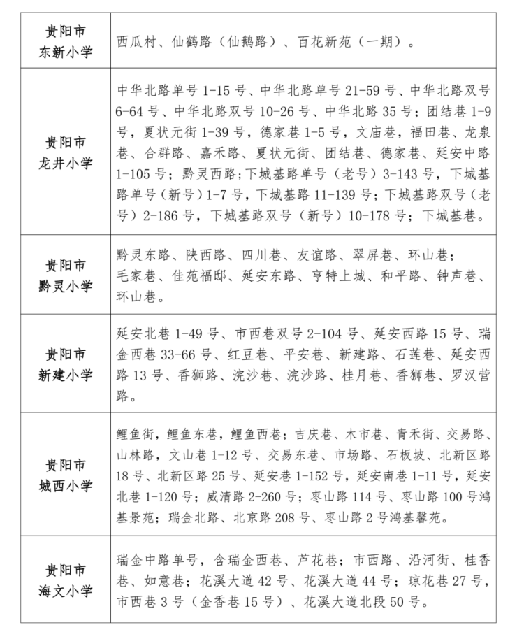
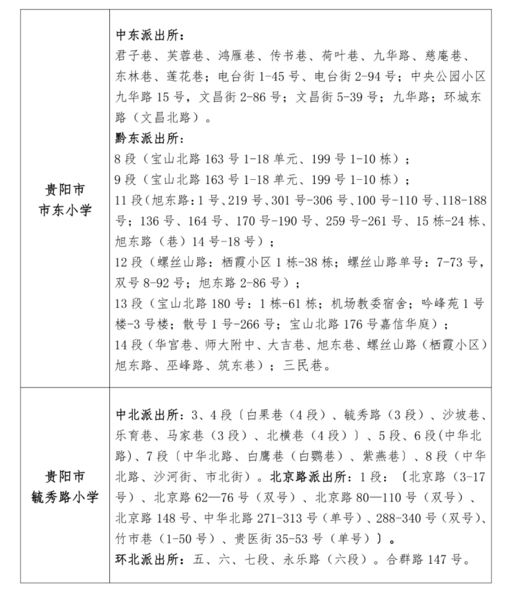
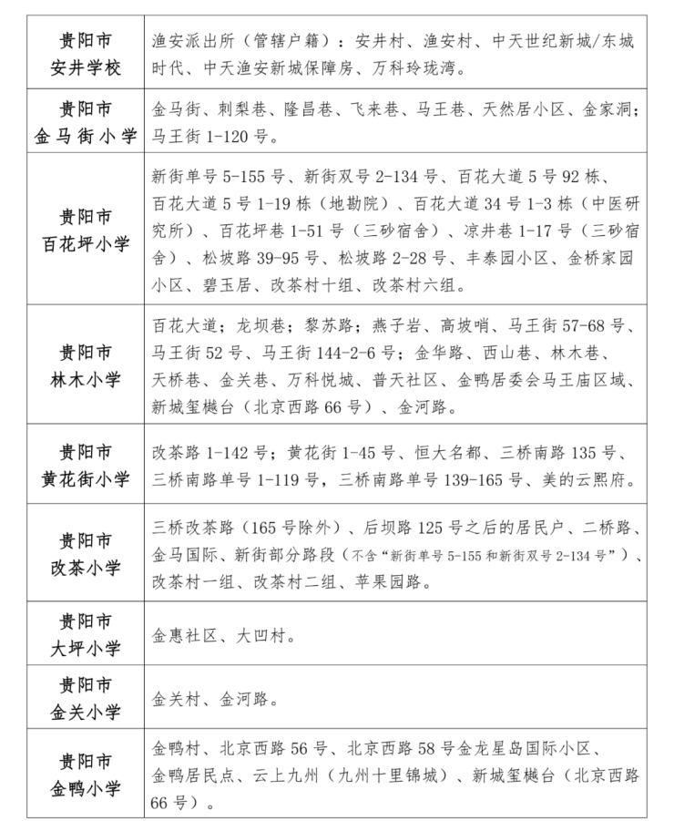
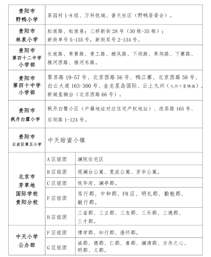
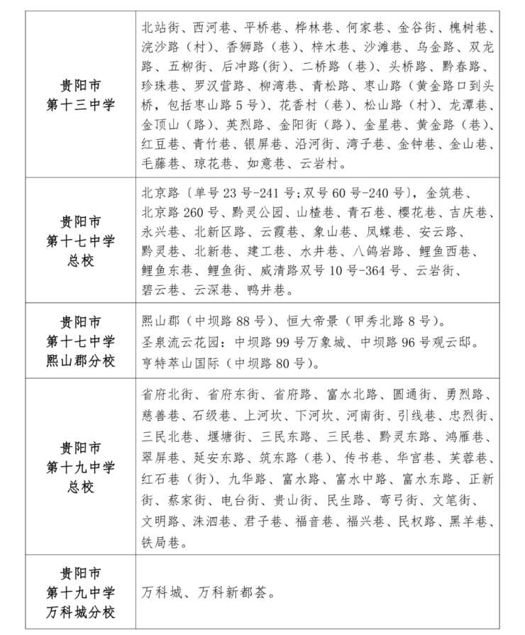
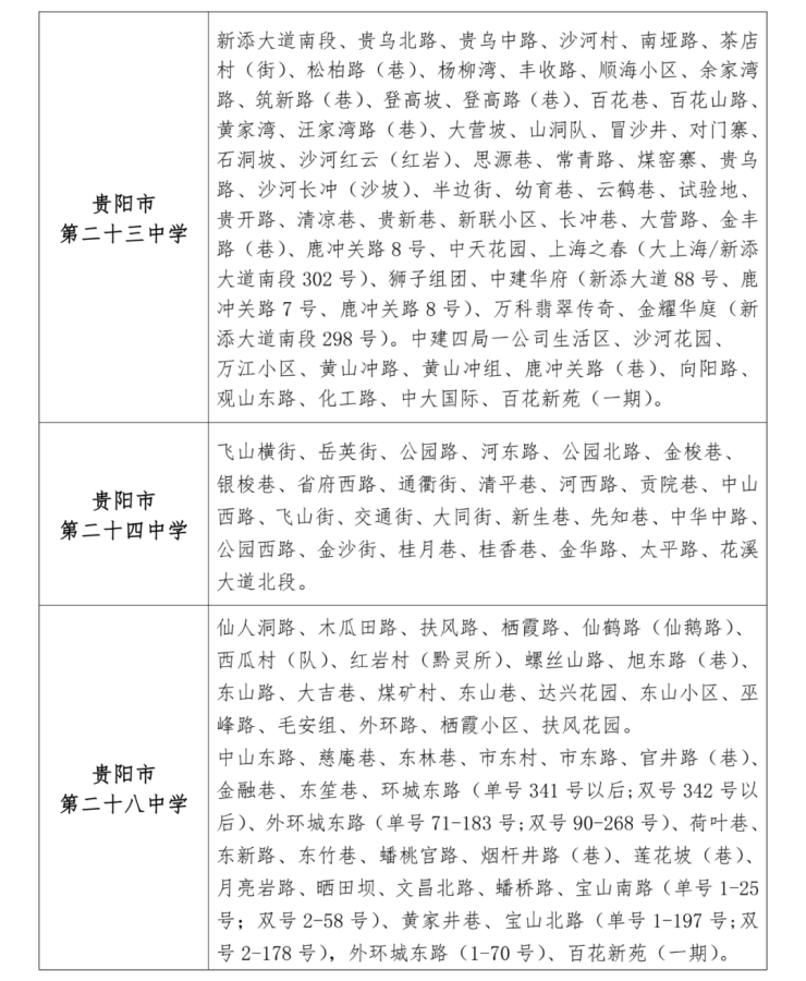
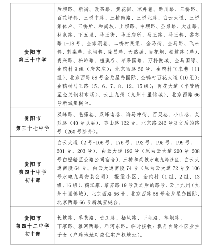
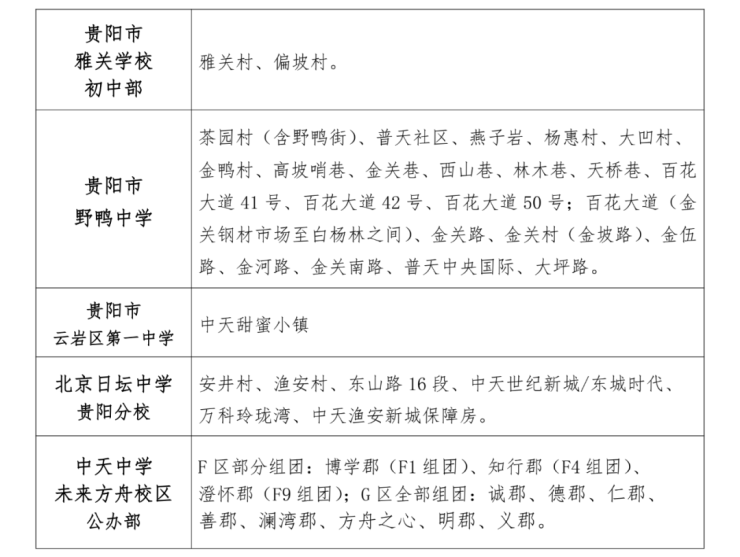
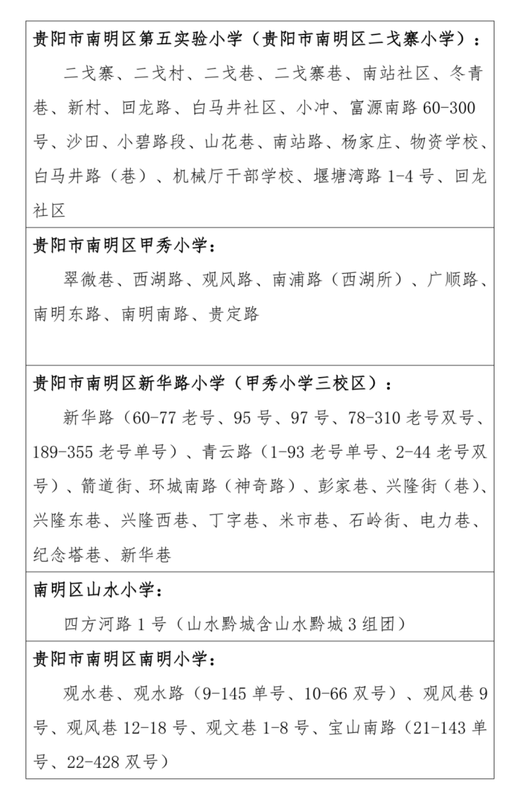
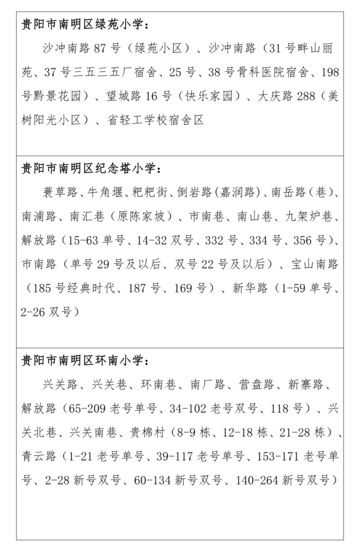
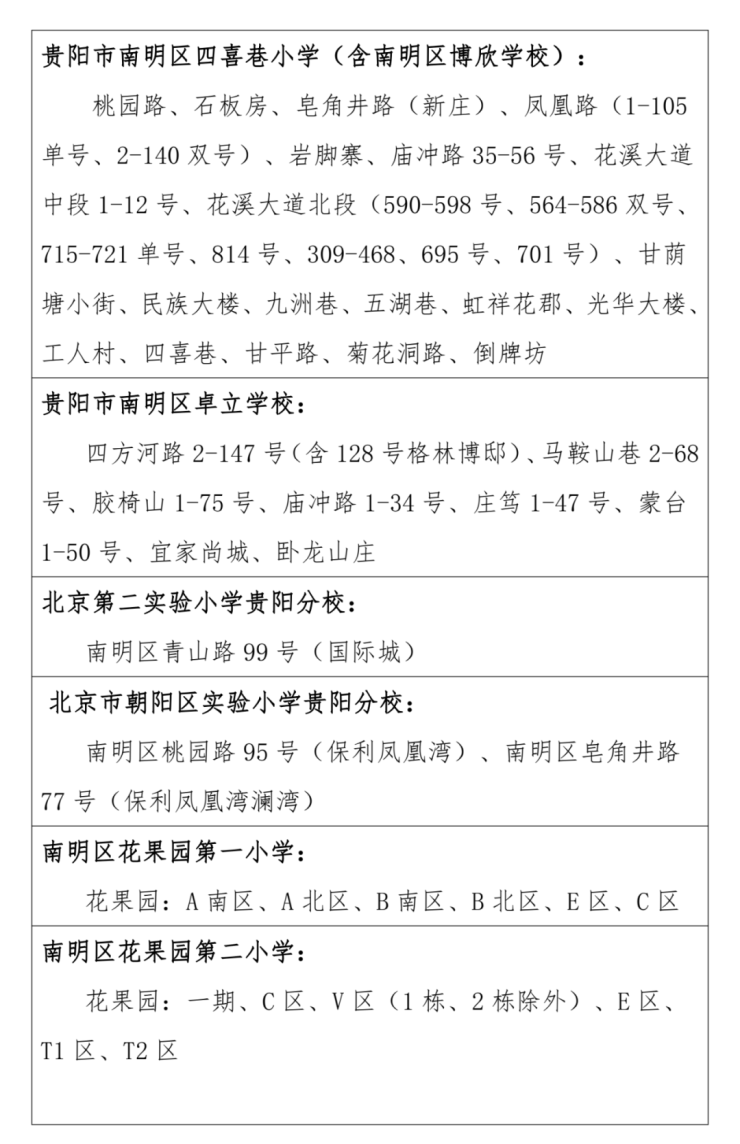
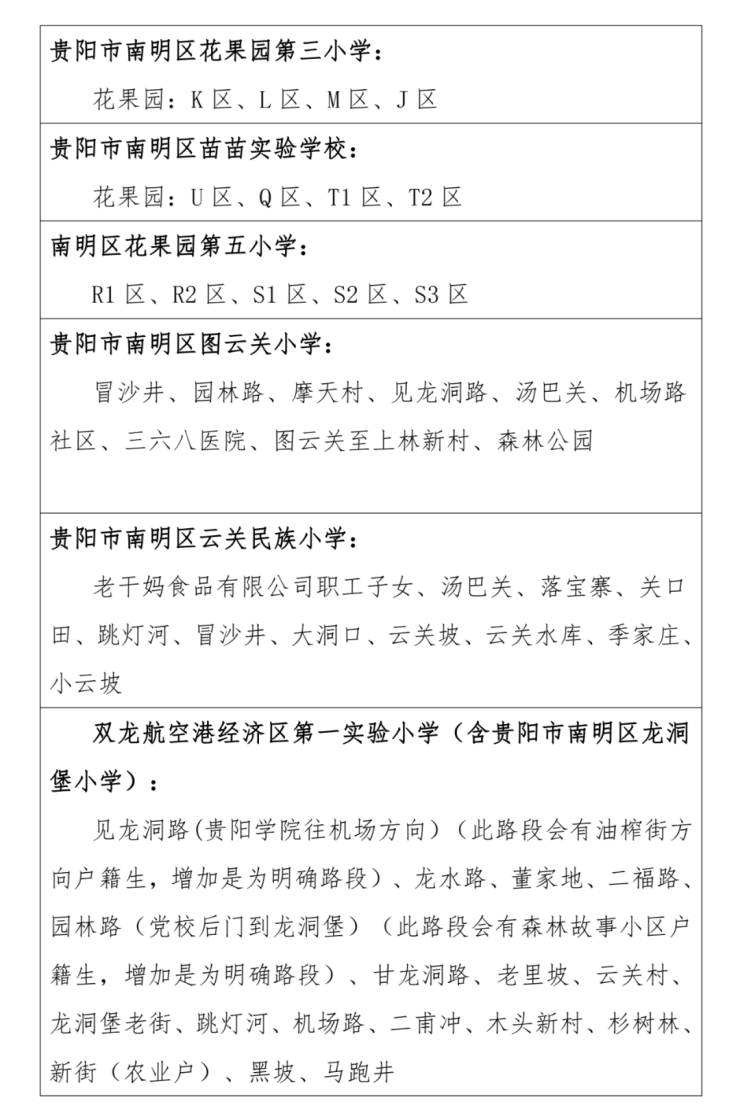
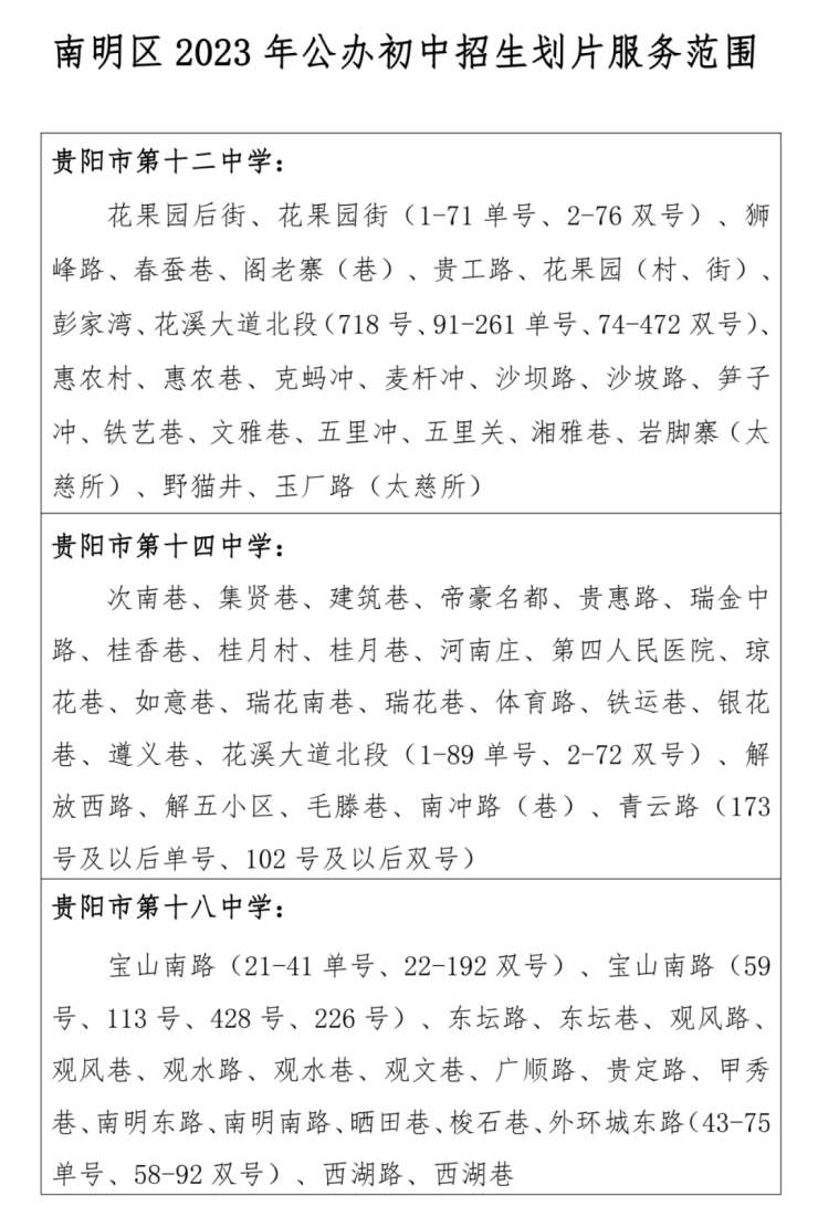
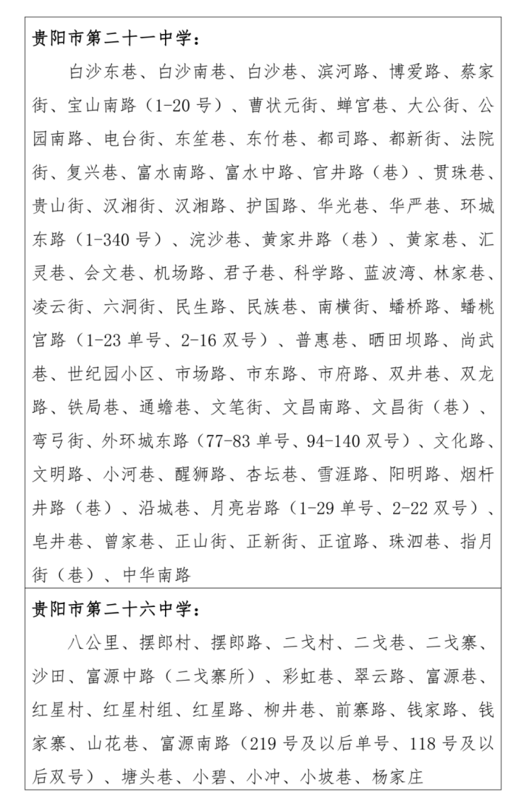
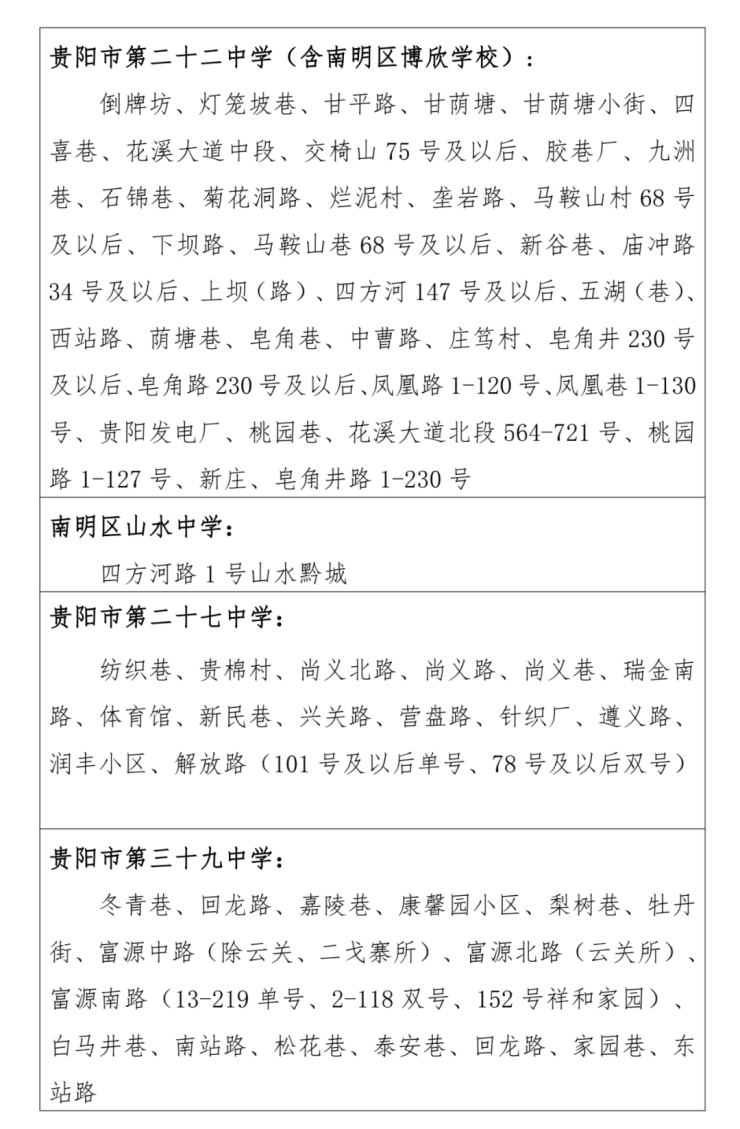
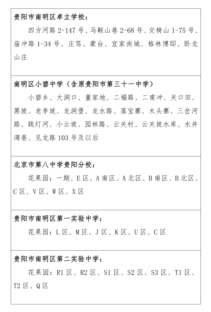
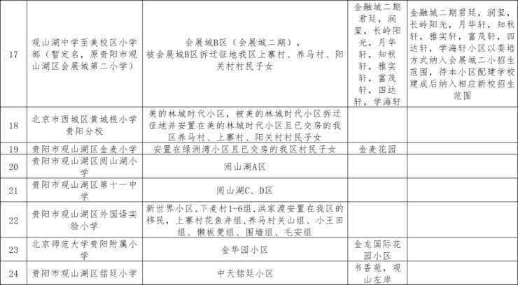
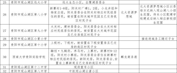
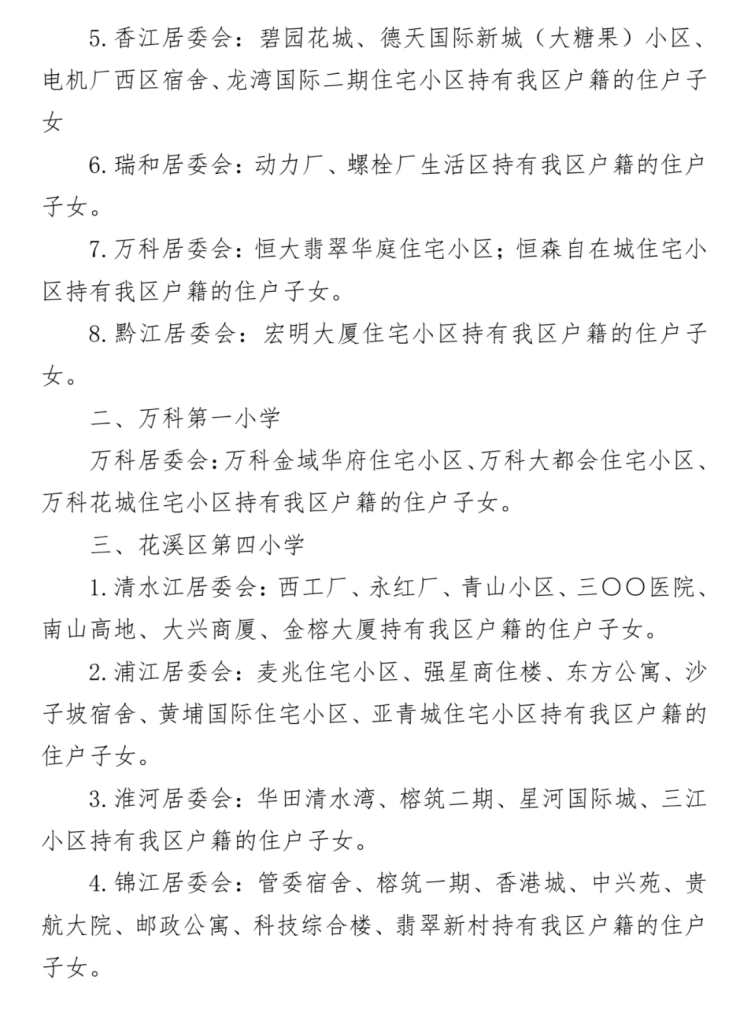
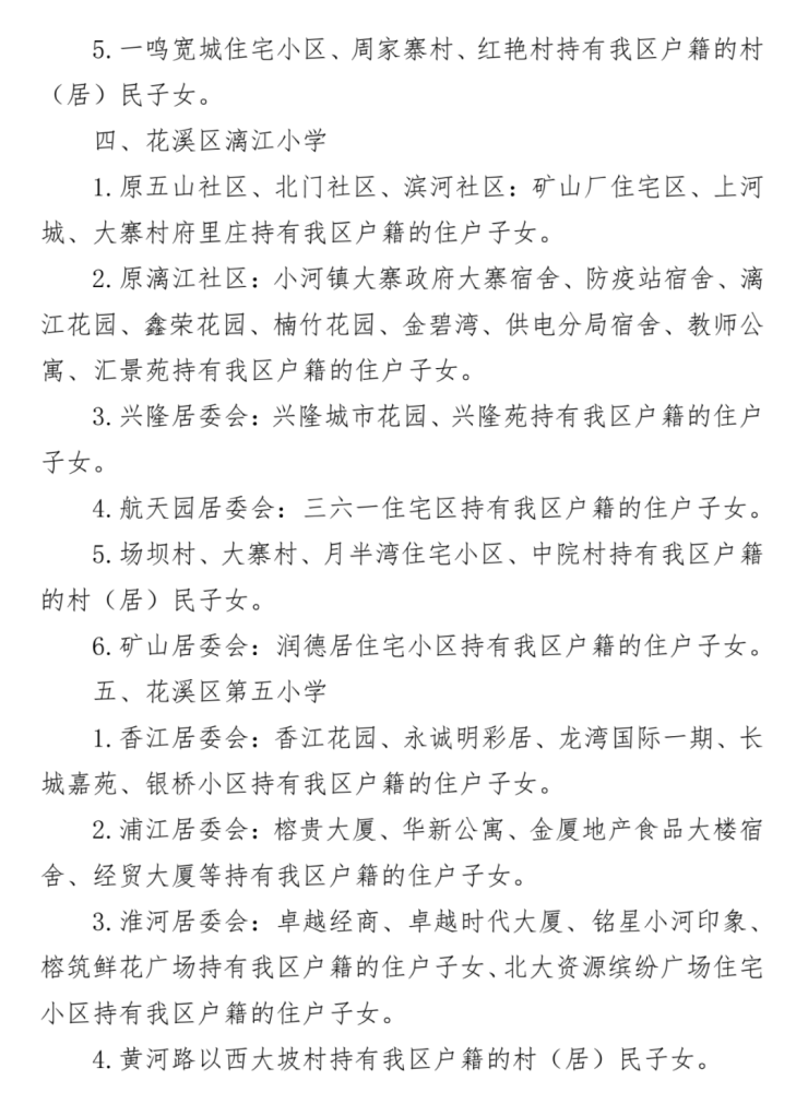
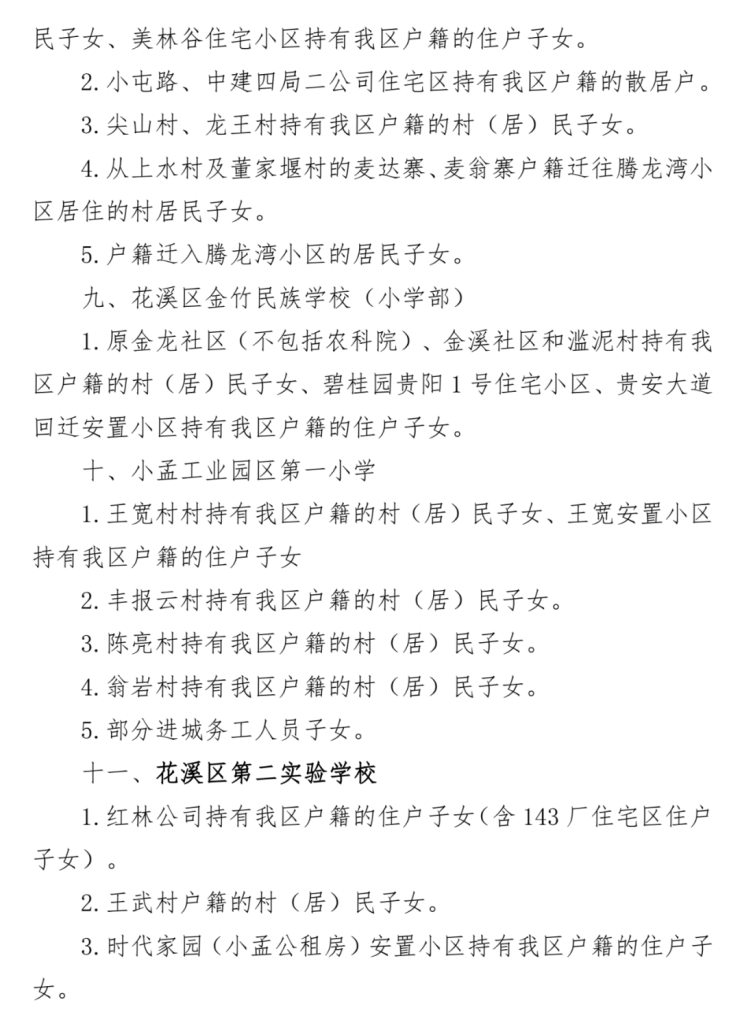
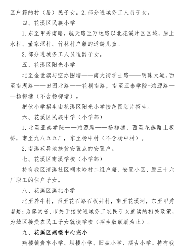
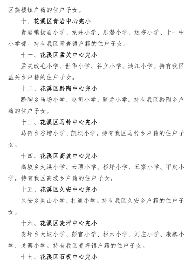
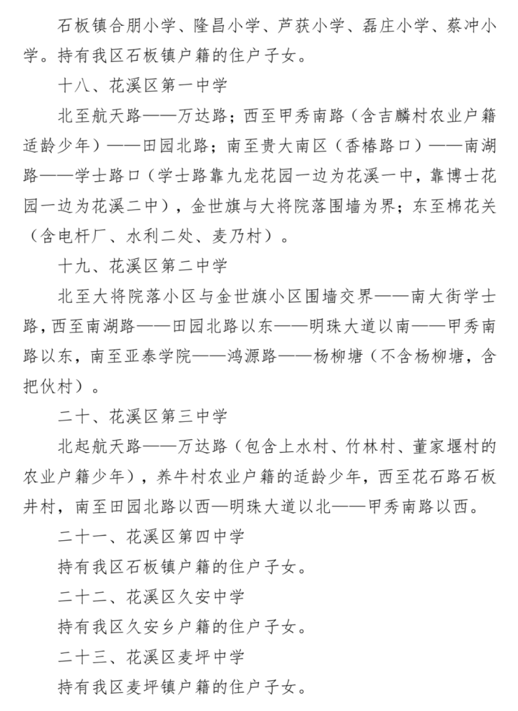
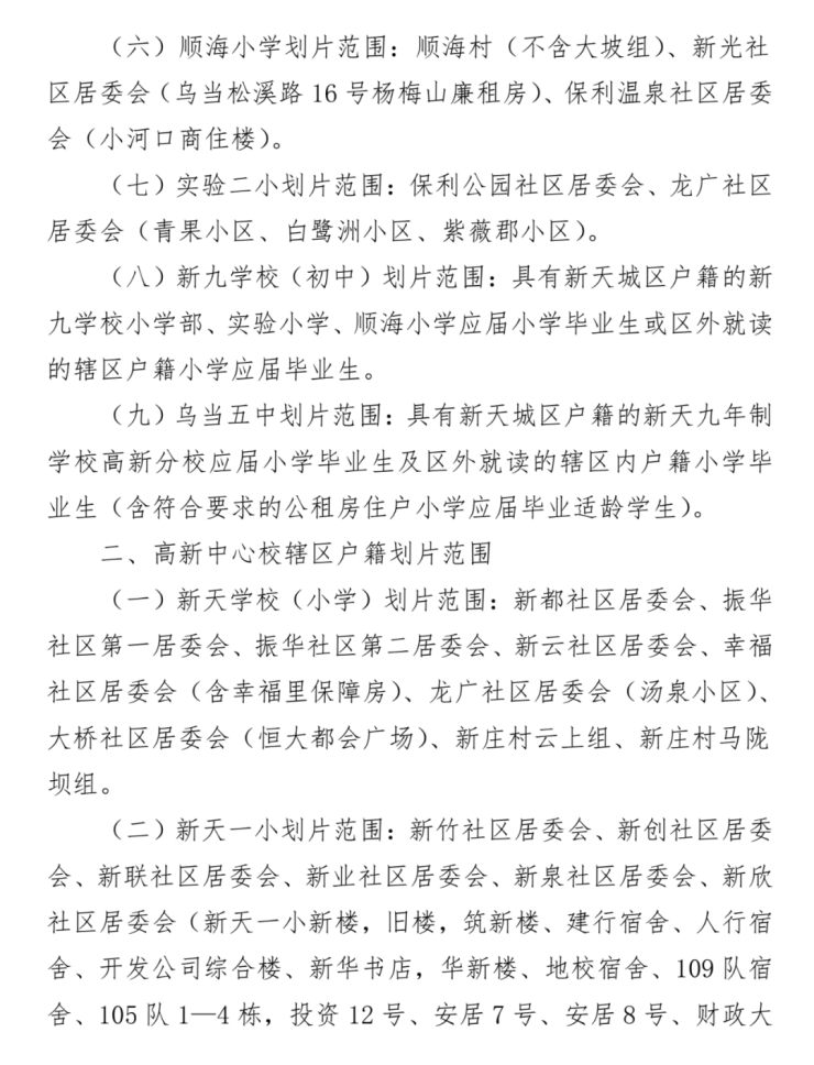
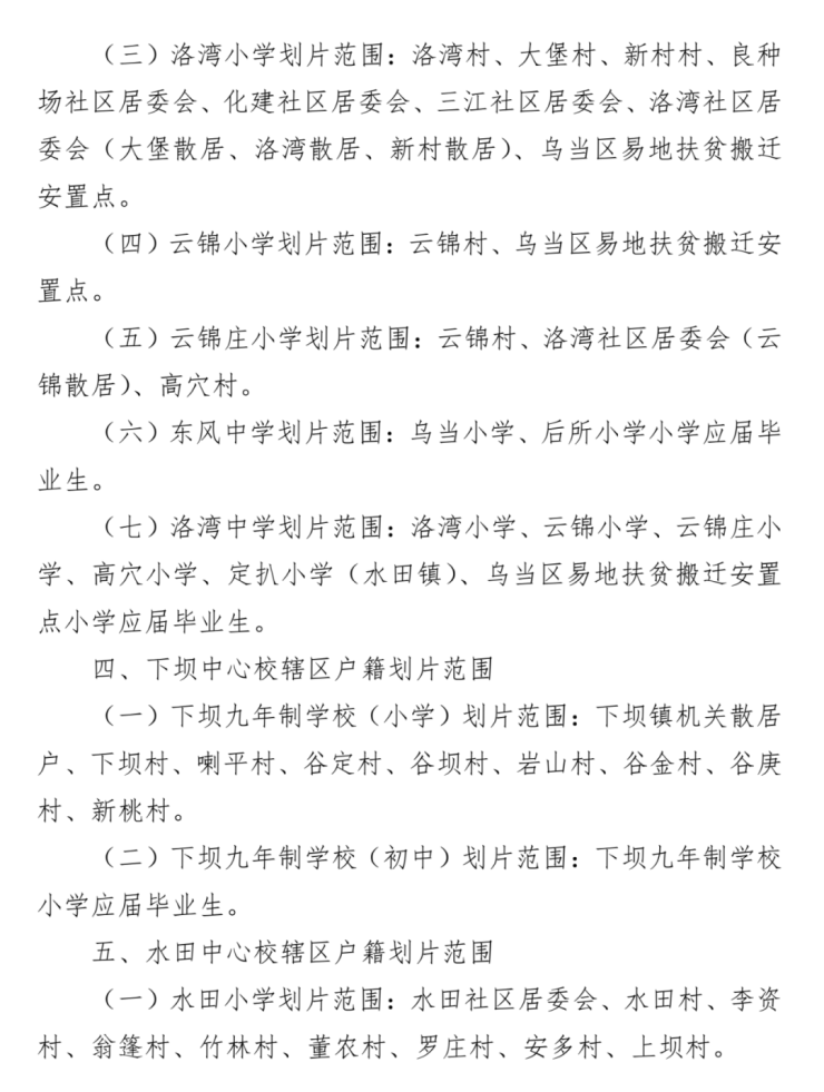
贵阳贵安具体招生划片方案:












































































话题:
No Tag 本文采用 知识共享署名-相同方式共享 4.0 国际许可协议 进行许可
本文由「
黔新网 」 原创或整理后发布,欢迎分享和转发。
原文地址:
https://www.qianxinnet.com/kejijiaoyu/52213.html 发布于
2023年6月19日