秋冬流感防护不打烊!贵阳贵安这些门诊可接种疫苗
流感病毒很容易变异,今年流行的优势毒株主要为甲型H3N2亚型,而去年的主要流行毒株为甲型H1N1亚型,因此大众对今年流行的新亚型普遍缺乏免疫力。再加上去年通过疫苗接种或自然感染所产生的抗体至今已大幅衰减,而且今年流行的毒株亚型与去年不同,原有抗体难以有效应对新一流感季。因此,及时接种流感疫苗显得尤为重要。
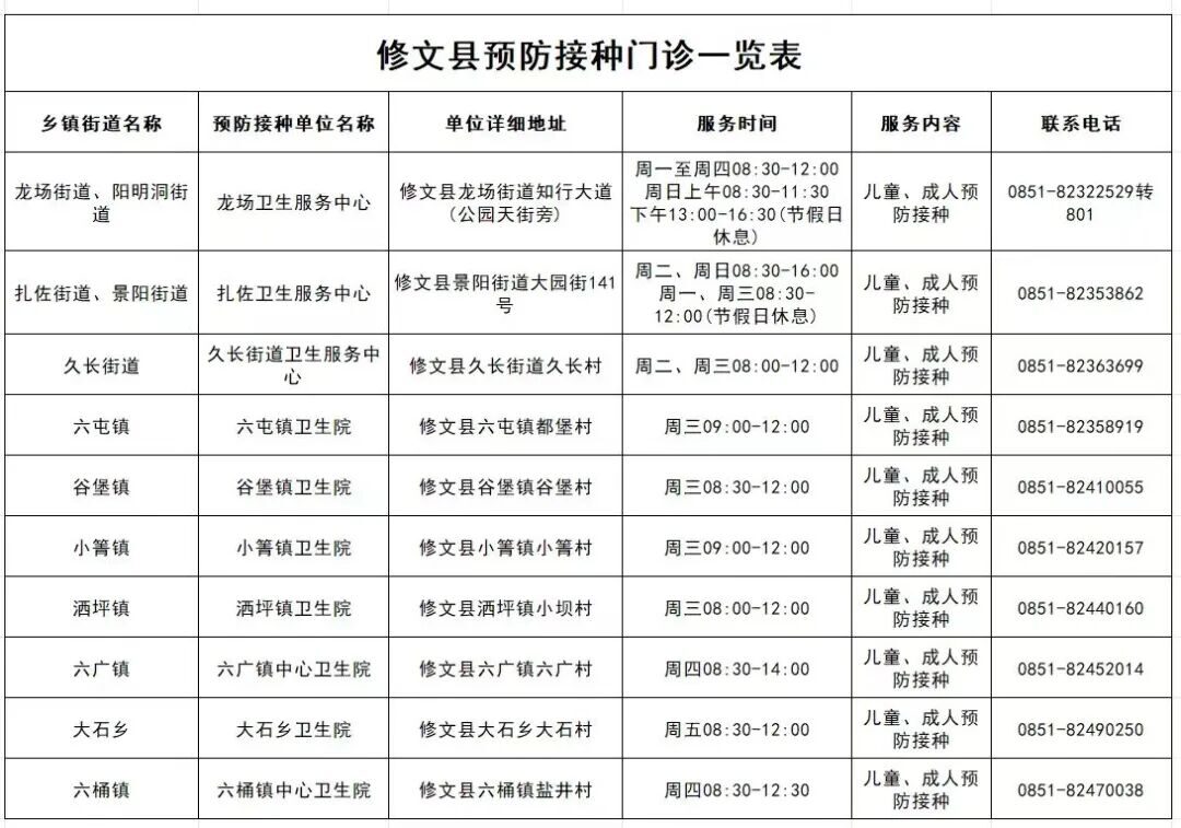
为更好地满足广大市民,尤其是上班族、在校学生等群体的接种需求,贵阳市各预防接种门诊还开通了开通疫苗接种延时便民服务。
周六、周日:将根据各接种门诊实际情况,择期开放1天或2天接种服务,方便大家错峰前往。
延时便民服务接种门诊
各延时便民服务接种门诊的地址、咨询电话、具体开诊时间详见《贵阳市云岩区预防接种门诊延时服务一览表》(附后)。



周末:将根据各机构实际情况,择期开放1天接种服务,方便家庭群体、自由职业者等错峰前往。



周末:将根据各机构实际情况,择期开放1天接种服务,方便家庭群体、自由职业者等错峰前往。





来源:知知贵阳
话题:
No Tag 本文采用 知识共享署名-相同方式共享 4.0 国际许可协议 进行许可
本文由「
黔新网 」 原创或整理后发布,欢迎分享和转发。
原文地址:
https://www.qianxinnet.com/jiankangzixun/72964.html 发布于
2025年11月10日